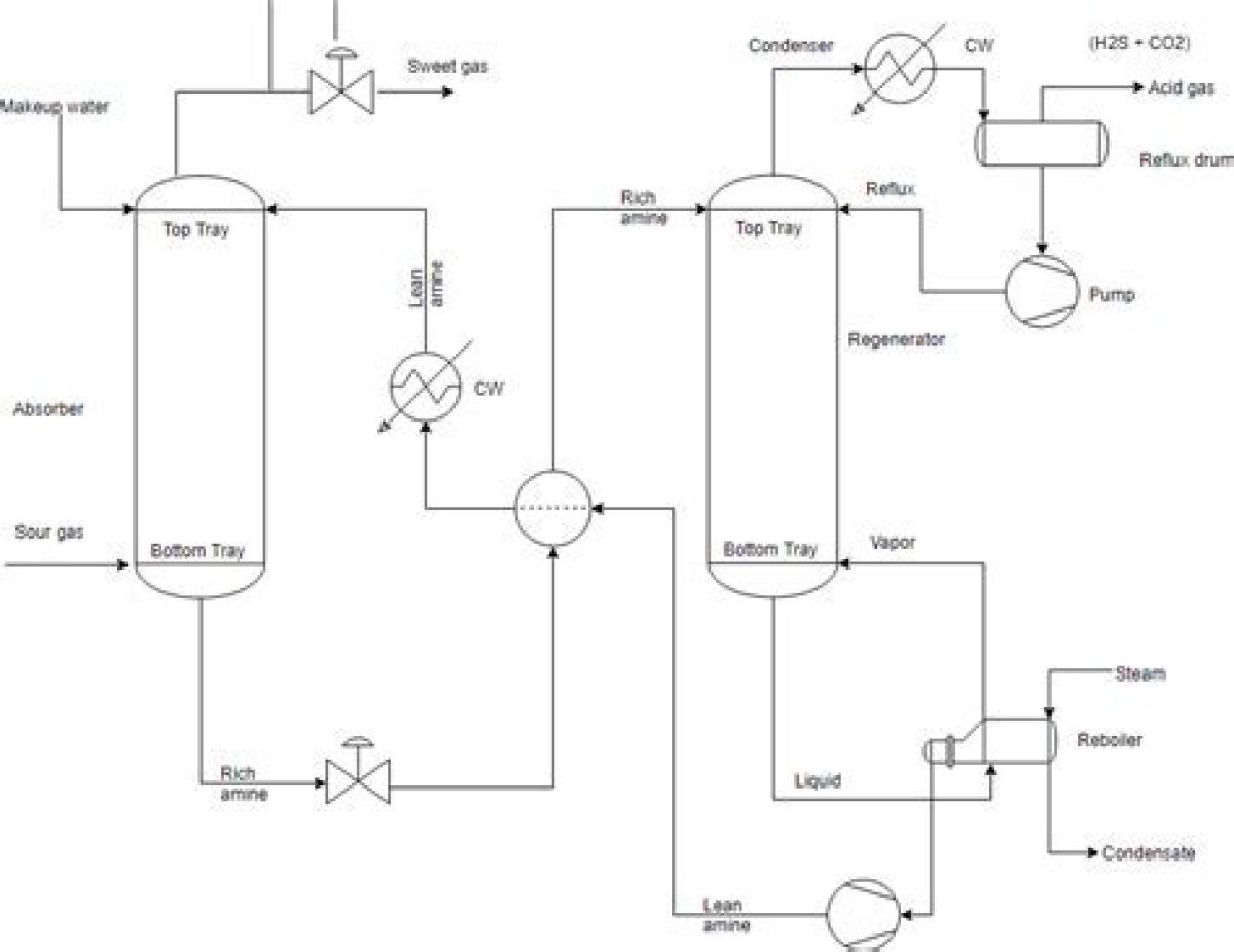
مخفف PFD Process Flow Diagram نمودار جریان فرایند (به صورت مخفف PFD) روشی جهت نشان دادن قسمتهای اصلی یک فرایند شیمیایی است. در این روش واحدهای اصلی نشان داده میشود و برخی از جزئیات لوله کشی فرایند در نظر گرفته نمیشود.مشاهده نسخه کامل